浙江聚英環保科技有限公司為您主要提供一體式濾筒除塵器,廚房油煙凈化裝置,焊接除塵設備,焊接煙塵凈化設備等相關的展示和信息更新,歡迎您的收藏。

生態環境部大氣司《揮發性有機物治理實用手冊》中明確:實用的VOCs末端治理技術眾多,主要包括吸附、燃燒(高溫焚燒和 催化燃燒)、吸收、冷凝、生物處理及其組合技術。
廢氣濃度方面,對于高濃度的VOCs(通常高于1%,即10000ppm), 一般需要進行有機物的回收。通常首先采用冷凝技術將廢氣中大部分的有機物進行回收,降濃后的有機物再采用其他技術進行處理。如油氣回收過程,自油氣收集系統來的油氣經油氣凝液罐排除冷凝液后(可采用多級冷凝)進入油氣回收裝置,經冷凝回收的汽油進入回收汽油收集儲罐,尾氣通過活性炭吸附后達標排放,活性炭吸附飽和后的脫附油氣經真空泵抽吸送入冷凝器入口進行循環冷凝。在有些情況下,雖然廢氣中VOCs的濃度很高,但并無回收價值或回收成本太高,直接燃燒法顯得更加適用,如煉油廠尾氣的處理等。
對于低濃度的VOCs(通常為小于1000ppm),目前有很多的治理技術可以選擇,如吸附濃縮后處理技術、吸收技術、生物技術等,在大多數情況下需要采用組合技術進行深度凈化。吸附濃縮技術(固定床或沸石轉 輪吸附)近年來在低濃度VOCs的治理中得到了廣泛應用,視情況既可以對廢氣中價值較高的有機物進行冷凝回收,也可以采用催化燃燒或高溫焚燒工藝進行銷毀。在吸收技術中,采用有機溶劑為吸收劑的治理工藝由于存在安全性差和吸收液處理困難等缺點,目前己較少使用。采用水吸收目前主要用于廢氣的前處理,如去除漆霧和大分子高沸點的有機物、去除酸堿氣體等。另外,對于水溶性高的VOCs,可采用生物滴濾法和生物洗滌 法,水溶性稍低的可采用生物濾床。
對于中等濃度的VOCs(數千ppm范圍),當無回收價值時,一般采用催化燃燒(CO/RCO)和高溫燃燒(TO/TNV/RTO)技術進行治理。在該濃度范圍內,催化燃燒和高溫燃燒技術的安全性和經濟性是較為合理的,因此是目前應用最為廣泛的治理技術。蓄熱式催化燃燒(RCO)和蓄熱式高溫燃燒技術(RTO)近年來得到了廣泛的應用,提高了催化燃燒和高溫燃燒技術的經濟性,使得催化燃燒和高溫燃燒技術可以在更低的濃度下使用。當廢氣中的有機物具有回收價值時,通常選用活性炭 / 活性炭纖 維吸附 + 水蒸氣 / 高溫氮氣再生 + 冷凝工藝對廢氣中的有機物進行回收, 從技術經濟上進行綜合考慮,如果廢氣中有機物的價值較高,回收具有效益,吸附回收技術也常被用于廢氣中較低濃度有機物的回收。對于水溶性高的VOCs(如醇類化合物),也可采用吸收法回收溶劑,具體見圖 3-1。

圖3-2直觀地給出了不同單元治理技術所適用的有機物濃度和廢氣流量的大致范圍。對于廢氣流量,圖中給出的是單套處理設備最大處理能力和比較經濟的流量范圍。當廢氣流量較大時,可以采用多套設備分開進行處理。由圖可知,吸附濃縮+脫附排氣高溫焚燒/催化燃燒組合技術適用于大風量低濃度VOCs廢氣的治理;生物法適用于中等風量較低濃度VOCs廢氣的治理;吸附法(更換活性炭)適用于小風量低濃度VOCs廢氣的治理;活性炭/活性炭纖維吸附溶劑回收適用于中大風量中低濃度VOCs廢氣的治理;催化燃燒法、高溫燃燒治理技術適用于中小風量中高濃度VOCs廢氣的治理;冷凝回收法適用于中低風量高濃度VOCs廢氣的治理。高濃度的VOCs廢氣一般都不能只靠單一的技術來進行治理,一般都是利用組合技術來進行一個有效的治理,如采用冷凝回收+活性炭纖維吸附回收技術等。
廢氣溫度也是考慮的因素之一,吸附法要求氣體溫度一般低于40℃, 如果廢氣溫度比較高時,吸附效果會顯著降低,因此應該首先對廢氣進行降溫處理或不采用此技術。燃燒法中當氣體溫度比較高,接近或達到催化劑的起燃溫度時,由于不再需要對廢氣進行加熱,即使有機物濃度較低,采用催化燃燒技術是最為經濟的(當廢氣溫度達到或超過催化劑的起燃溫度時,可以采用直接催化燃燒技術進行治理,如漆包線生產尾氣的治理等)。廢氣的濕度對某些技術的治理效果的影響非常大,如吸附回收技術,活性炭、沸石和活性炭纖維在高濕度條件下(如高于70%)對有機物的吸附效果會明顯降低,因此應該首先對廢氣進行除濕處理或不采用此技術。



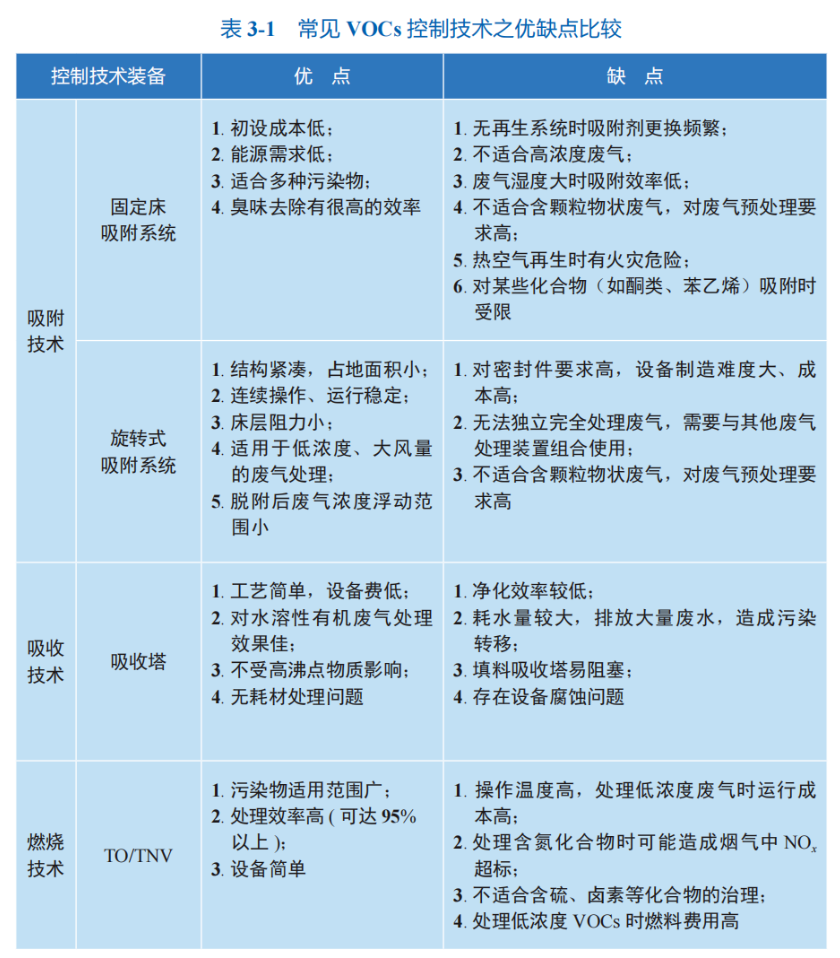
各類技術都有其一定的適用范圍,其對廢氣組分及濃度、溫度、濕度、風量等因素有不同要求,因此企業在選用治理技術時,應從技術可行性和經濟性多方面進行考慮。
一體式濾筒除塵器怎么樣?廚房油煙凈化裝置哪家便宜?焊接除塵設備哪家好?浙江聚英環保科技有限公司主要提供一體式濾筒除塵器,廚房油煙凈化裝置,焊接除塵設備,焊接煙塵凈化設備
Copyright©www.linsell.com.cn ( 點擊復制 )浙江聚英環保科技有限公司 備案號:浙ICP備15038850號-1 浙公網安備:33060402000164